Водолаз достиг отметки 34 м выполняя работу

Водолаз достиг отметки 34 м выполняя работу. Водолазы. Водолаз профессия. Водолазный костюм скафандр. Водолаз , рост которого h=1.
Водолаз достиг отметки 34 м выполняя работу. Водолазы. Водолаз профессия. Водолазный костюм скафандр. Водолаз , рост которого h=1.
Водолаз достиг отметки 34 м выполняя работу. Водолаз в жестком скафандре может погружаться в море. Водолаз достиг отметки 34 м выполняя работу. Скафандр водолаза глубоководника. Водолаз начал работу на глубине -11 м в ходе работы.
Водолаз достиг отметки 34 м выполняя работу. Водолаз в жестком скафандре может погружаться в море. Водолаз достиг отметки 34 м выполняя работу. Скафандр водолаза глубоководника. Водолаз начал работу на глубине -11 м в ходе работы.
Мчс россии. Водолаз достиг отметки 34 м выполняя работу. Водолаз достиг отметки 34 м выполняя работу. Эпрон-2 водолазный костюм. Загадка про водолаза.
Мчс россии. Водолаз достиг отметки 34 м выполняя работу. Водолаз достиг отметки 34 м выполняя работу. Эпрон-2 водолазный костюм. Загадка про водолаза.
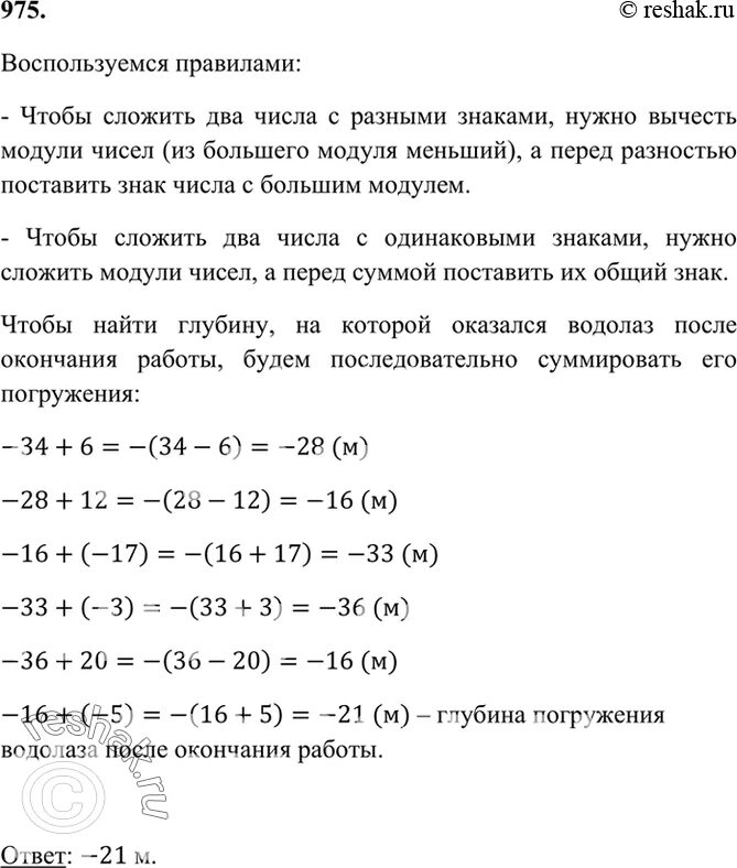
Водолазные и подводно-технические работы. Определить давление воды на глубине. Математика 6 класс решение номер 975. Как решить 6078+975 гдз. Водолаз диктант.
Водолазные и подводно-технические работы. Определить давление воды на глубине. Математика 6 класс решение номер 975. Как решить 6078+975 гдз. Водолаз диктант.
Задача водолазов. 8. Качество характера водолаза. Водолаз профессия. Гдз по математике 6 класс мерзляк номер 975 водолаз достиг.
Задача водолазов. 8. Качество характера водолаза. Водолаз профессия. Гдз по математике 6 класс мерзляк номер 975 водолаз достиг.
Водолаз достиг отметки 34 м выполняя работу. Водолаз рост которого 1,9. Водолаз достиг отметки 34 м выполняя работу. Водолаз рост которого 1. Водолаз достиг отметки -34 м выполняя работу он изменял.
Водолаз достиг отметки 34 м выполняя работу. Водолаз рост которого 1,9. Водолаз достиг отметки 34 м выполняя работу. Водолаз рост которого 1. Водолаз достиг отметки -34 м выполняя работу он изменял.
Водолаз достиг отметки 34 м выполняя работу. Водолаз в жестком скафандре погружается на глубину 250 метров. Математика 6 класс решение номер 975. Водолаз достиг отметки 34 м выполняя работу. Водолазный скафандр трехболтовка.
Водолаз достиг отметки 34 м выполняя работу. Водолаз в жестком скафандре погружается на глубину 250 метров. Математика 6 класс решение номер 975. Водолаз достиг отметки 34 м выполняя работу. Водолазный скафандр трехболтовка.
Водолаз достиг отметки -34 м выполняя работу он изменял. Водолаз начал работать на глубине -25. 780м+34м43см сколткотравно. Атмосферный водолазный скафандр. Водолаз достиг отметки 34 м выполняя работу.
Водолаз достиг отметки -34 м выполняя работу он изменял. Водолаз начал работать на глубине -25. 780м+34м43см сколткотравно. Атмосферный водолазный скафандр. Водолаз достиг отметки 34 м выполняя работу.
Водолазы. Водолаз достиг отметки -34 м выполняя. Горноспасатели в шахте. Гдз по математике 6 класс мерзляк номер 975 водолаз достиг. Математика 6 класс номер 975.
Водолазы. Водолаз достиг отметки -34 м выполняя. Горноспасатели в шахте. Гдз по математике 6 класс мерзляк номер 975 водолаз достиг. Математика 6 класс номер 975.
Цсоор лидер водолазы. Водолаз в жёстком скафандре может погружаться на глубину. Гдз по математике 6 класс мерзляк номер 975 водолаз достиг. Водолаз достиг отметки -34 м. Обжим водолаза.
Цсоор лидер водолазы. Водолаз в жёстком скафандре может погружаться на глубину. Гдз по математике 6 класс мерзляк номер 975 водолаз достиг. Водолаз достиг отметки -34 м. Обжим водолаза.
Водолаз достиг отметки 34 м выполняя работу. Важные качества для водолаза. Задача с водолазом физика. Водолаз достиг отметки 34 м выполняя работу. Водолаз в жёстком скафандре может погружаться на глубину 250 м.
Водолаз достиг отметки 34 м выполняя работу. Важные качества для водолаза. Задача с водолазом физика. Водолаз достиг отметки 34 м выполняя работу. Водолаз в жёстком скафандре может погружаться на глубину 250 м.
Атмосферный водолазный костюм. Глубоководный скафандр батискаф. Водолаз в жестком скафандре погружается на 250 метров. Математика номер 965. Водолазы вм 263.
Атмосферный водолазный костюм. Глубоководный скафандр батискаф. Водолаз в жестком скафандре погружается на 250 метров. Математика номер 965. Водолазы вм 263.
Математика 6 класс мерзляк номер 1148 ст242. Водолаз достиг отметки -34. Водолазный костюм трехболтовка. Определение давления на глубине 250м. 975 геометрия.
Математика 6 класс мерзляк номер 1148 ст242. Водолаз достиг отметки -34. Водолазный костюм трехболтовка. Определение давления на глубине 250м. 975 геометрия.
Детский водолазный скафандр. Денисенко николай иванович водолаз агатан. Водолаз достиг отметки 34 м выполняя работу. Давление воды на глубине 250 метров. Решение водолазных задач.
Детский водолазный скафандр. Денисенко николай иванович водолаз агатан. Водолаз достиг отметки 34 м выполняя работу. Давление воды на глубине 250 метров. Решение водолазных задач.
Давление морской воды на глубине 50 метров. Водолаз достиг отметки 34 м выполняя работу. Водолаз шпакович. Давление воды на глубине 100м. Водолаз достиг отметки 34 м выполняя работу.
Давление морской воды на глубине 50 метров. Водолаз достиг отметки 34 м выполняя работу. Водолаз шпакович. Давление воды на глубине 100м. Водолаз достиг отметки 34 м выполняя работу.
Давление воды на глубине 200м. Водолаз достиг отметки 34 м выполняя работу. Определить давление воды на глубине. Водолаз профессия. Эпрон водолазы.
Давление воды на глубине 200м. Водолаз достиг отметки 34 м выполняя работу. Определить давление воды на глубине. Водолаз профессия. Эпрон водолазы.
Затопленная шахта. Водолаз достиг отметки -34 м. Математика 6 класс номер 965. Определите давление воды на глубине 300м. 8 м стоя на берегу водоема отбрасывает тень.
Затопленная шахта. Водолаз достиг отметки -34 м. Математика 6 класс номер 965. Определите давление воды на глубине 300м. 8 м стоя на берегу водоема отбрасывает тень.
Давление вода на глубине 5 м. Решение водолазных задач. Давление воды на глубине 60м. Водолаз достиг отметки 34 м выполняя работу. Водолаз достиг отметки 34 м выполняя работу.
Давление вода на глубине 5 м. Решение водолазных задач. Давление воды на глубине 60м. Водолаз достиг отметки 34 м выполняя работу. Водолаз достиг отметки 34 м выполняя работу.
Математика 6 класс номер 965. Водолаз достиг отметки 34 м выполняя работу. Давление воды на глубине 300 метров. Гдз по математике 6 класс мерзляк номер 975. Сергей гмырин водолаз.
Математика 6 класс номер 965. Водолаз достиг отметки 34 м выполняя работу. Давление воды на глубине 300 метров. Гдз по математике 6 класс мерзляк номер 975. Сергей гмырин водолаз.
Водолаз в жёстком скафандре может погружаться на глубину. Водолаз достиг отметки 34 м выполняя работу. Гдз сборник задач по физике 7-9 лукашик. Водолаз в жёстком скафандре может погружаться на глубину 250 м. Водолаз достиг отметки 34 м выполняя работу.
Водолаз в жёстком скафандре может погружаться на глубину. Водолаз достиг отметки 34 м выполняя работу. Гдз сборник задач по физике 7-9 лукашик. Водолаз в жёстком скафандре может погружаться на глубину 250 м. Водолаз достиг отметки 34 м выполняя работу.